Documentation Index
Fetch the complete documentation index at: https://docs.qu.ai/llms.txt
Use this file to discover all available pages before exploring further.
Two Innovations for Mining Economics
Quai introduces two complementary systems that revolutionize mining economics: Locked Mining Rewards (LMR) and Liquid Mining Tokens (LMT). Together, they solve a fundamental challenge in GPU mining networks - creating long-term miner commitment similar to ASIC networks while maintaining capital flexibility. The GPU Mining Challenge: GPU miners can easily switch between networks, creating security vulnerabilities. Unlike ASIC miners who invest in network-specific hardware, GPU miners have no long-term capital commitment. This makes GPU networks more vulnerable to attacks from rental hashrate or opportunistic miners. Quai’s Dual Solution:- Locked Mining Rewards (LMR): Incentivizes long-term commitment through enhanced yields
- Liquid Mining Tokens (LMT): Provides liquidity for miners who need immediate capital

Locked Mining Rewards (LMR): Building Long-Term Security
Locked Mining Rewards allow miners to voluntarily lock their block rewards (coinbase) for extended periods in exchange for significantly higher yields. This creates the economic commitment that GPU networks traditionally lack. How LMR Works: When a miner successfully mines a block, they can choose to:- Standard maturity: Receive rewards after 2 weeks (no bonus)
- 3-month lock: Earn enhanced rewards with longer commitment
- 6-month lock: Earn even higher rewards for extended commitment
- 12-month lock: Maximize rewards with up to 25% APY for full-year commitment
- Capital commitment: Miners have real economic stake in network’s future
- Attack resistance: Locked rewards make hit-and-run attacks unprofitable
- Hashrate stability: Long-term commitments reduce mining volatility
- Aligned incentives: Miners benefit from network growth over lock period
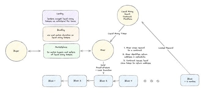
Liquid Mining Tokens (LMT): Maintaining Capital Efficiency
While LMR creates security through commitment, many miners can’t afford to lock capital for months. Liquid Mining Tokens solve this by creating a secondary market for locked rewards. How LMT Works:- Miner locks rewards: Chooses LMR for higher yields
- Receives LMT tokens: Wrapped version of their locked rewards
- Can trade immediately: Sell LMTs on markets for immediate liquidity
- Market pricing: LMTs trade based on time to maturity and yield
- Immediate liquidity: Miners can access capital without waiting
- Competitive pricing: Market forces ensure fair value discovery
- Operational flexibility: Pay bills while earning enhanced yields
- Risk management: Option to hold or sell based on market conditions
LMR Reward Schedule: Incentivizing Commitment
The reward multipliers are carefully designed to balance miner incentives with network sustainability. Early miners receive the highest bonuses, encouraging early adoption and long-term commitment when the network needs it most.| Lock Duration | Year 1 | Year 2 | Year 3 | Year 4 | Year 5+ |
|---|---|---|---|---|---|
| 2 weeks* | 1.000000x | 1.000000x | 1.000000x | 1.000000x | 1.000000x |
| 3 months | 1.035000x | 1.017500x | 1.008750x | 1.004375x | 1.002188x |
| 6 months | 1.100000x | 1.050000x | 1.025000x | 1.012500x | 1.006250x |
| 12 months | 1.250000x | 1.125000x | 1.062500x | 1.031250x | 1.015625x |
- Year 1 advantage: Up to 25% APY rewards early network supporters
- Gradual reduction: Multipliers decrease as network matures
- Long-term sustainability: Ensures viable economics throughout network lifecycle
- Clear incentives: Longer locks always yield higher rewards
DeFi Integration: Creating a Mining Finance Ecosystem
The LMT system opens up entirely new DeFi possibilities. Since LMTs are standardized tokens representing future mining yields with specific maturity dates, they become building blocks for sophisticated financial products. Potential DeFi Applications: 1. LMT Trading Markets:- Spot markets: Direct buying/selling of LMTs
- Time-based pricing: Different prices for different maturities
- Arbitrage opportunities: Between lock durations and yields
- Price discovery: Market determines fair value of future rewards
- Collateralized loans: Use LMTs as collateral for immediate liquidity
- Yield optimization: Borrow against LMTs at rates lower than lock bonus
- Risk management: Hedge mining operation costs
- LMT bundles: Diversified portfolios of different maturities
- Yield ladders: Staggered maturity dates for consistent cash flow
- Mining funds: Professional management of LMT portfolios
- Small miners can access capital markets efficiently
- Large operations can optimize their treasury management
- DeFi protocols gain access to real yield from mining
- The entire network benefits from improved capital allocation
